草坪不仅能作为景观场地的颜值担当,还能承载着休闲、运动、生态等多重功能,就算你的植物配置很厉害,又认识几种草坪植物呢?云南绿化草坪品种大盘点
在景观中,草坪不仅可以独立成景,还可以与其他景观元素共同构建出独特的景观空间
它开阔、整洁、就像一幅自然的背景画美化着景观
↑松山湖..区通湖礼廊(示范段)改造晋升工程项目
↑基勒斯贝格公园
1
草坪草的分类
云南绿化草坪的草坪植物分为冷季型草坪草和暖季型草坪草
狗牙根是热带和亚热带使用.广泛,也是品质极好的一种草坪草种。它植株低矮,草坪致密柔软,具有丰硕的匍匐茎,耐辚轹,恢复力强,适应多种泥土。我国黄河以南均可种植,尤以长江流域和华南地区表现.好。
景观用途: 合用于公共绿地、庭园草坪、各种球场、田径场、体育场、滑草场、山区道路路肩及路面植草。
百喜草又叫巴哈雀稗,属于禾本科雀稗属多年生草本植物,为暖季型草种,叶宽,茎杆粗壮。性喜暖和潮湿的天气前提,在年降水量超过1000毫米的地区长势.好。
结缕草是我国原生的草坪植物和水土保持植物,禾本科多年生暖季型草本植物。叶色翠绿,茎叶密集,植株低矮竖立,具有极其发达的根茎,有极强的抗旱能力和超群的耐辚轹能力。常用于高尔夫球场高草区和球道区,足球场,赛马场,庭院,道路草坪及水土保持草坪。
高羊茅为冷季型禾本科羊茅属草坪草,丛生型,分蘖性强,须根发达,入土深,适应性强,其耐寒能力和耐热能力都比较强,夏季不休眠,是长江流域独一能保持四季常绿的草坪草种。喜富含腐殖质、排水良好的松散泥土,阳处和半荫处都能生长,适于建植大面积的绿化草坪。一般在春、秋季节都可以播种。
多年生黑麦草属冷季型禾本科草坪草,丛生型竖立生长,叶片质地细且柔软,颜色绿。多年生黑麦草发芽和成坪快于其它草坪草种。在北方常和早熟禾或高羊茅混播建植..草坪,能进步草坪的质地和加快草坪的成坪,可在春、秋季节播种。
早熟禾为冷季型禾本科早熟禾属,丛生型,非常耐低修剪,非常耐荫,在北方可用于光线不足的区域,在过渡带地区,用于高尔夫球场果领的交播,颜色亮绿。
剪股颖冷季型禾本科剪股颖属,又叫四季青,匍匐生长,耐低修剪,颜色为灰绿色,多用于北方高尔夫球场果岭,过渡带地区也用于果岭,需要特别养护才能越夏。匍匐剪股颖种子非常细小,播种时宜与细沙一起混播。
2
草坪的品种选择
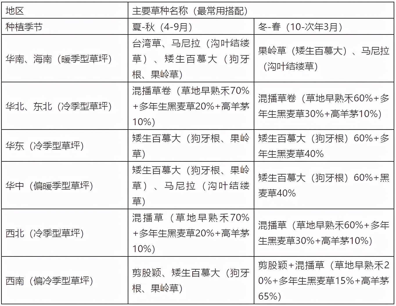
云南绿化草坪的品种选择,一般根据其地舆分布和对温度前提的适应性来选择。
3
草坪的养护
浇水。当栽种的草坪及地被植物,除雨季外,应每周浇透水2—4次,以水渗透地下10一15cm处为宜。应在每年土地解冻后至发井前浇水1次返青水,晚秋在草叶枯黄后至土地结冻前溜1次防冻水,水量要足,要使水渗透地下15—20cm处。
施肥。为了保持草坪叶色斑绿、生长繁密,必需施肥。冷季型草坪的追肥时间.好在初春和秋季。..次在返青后,可以促进生长;第二次在二月。天色转热后,应休止追肥。秋季施肥可于9一10月份进行。暖季型草种的施肥时间是晚春。在生长季每月或2个月应追1次肥。.后1次施肥北方地区不能晚于8月中旬,南方地区不应晚于9月中旬。
修剪草坪。一般采用机动旋转式剪草机。修剪前要对草地进行全清理,将石头、树枝以及其他有损剪草机剪刀的杂物清除掉。剪草要顺序前进,不要乱剪。剪下的草叶要及时运走。
除杂草。防、除杂草的.根本方法是公道的水肥治理,促进目的草的生长势,增强与杂草的竞争能力,并通过多次修剪.按捺杂草的发生。一旦发生杂草侵害,陈用人工“挑除’’外,还可用化学除草剂,按捺杂草的萌发和或杀死刚萌发的杂草。
通气。为改善草坪根系通气状况,调节泥土水分含量,进步施肥效果,要在草坪上打穴通气,这项工对进步草坪质量起到不可忽视的作用。
4
草坪的应用
草坪与铺装 在路面绿化中,草皮上嵌石或石缝中嵌草,石块与草坪形成颜色的对比,可增强视觉效果并且让路径更为显著
上述这4大点的内容,就是我们为大家总结的有关于云南绿化草坪的相关内容,大家了解的怎么样呢!如有需要购买,请来电联系我们。

当前位置:

